24h服务热线
发布时间:2021-10-26 07:32:32 文章类型:其他落户方式 责任编辑:
落沪难
落户难
难于上青天
在沪漂泊的朋友们
试问谁不想要拥有一个上海户口呢?
但目前在六大落户政策中
投靠类落户政策又双叒叕延期啦!
快来跟我一起看看吧!
根据“沪公通〔2018〕92号”通知规定:“上海市公安局关于执行本市投靠类户口迁移政策的若干规定>有效期的通知”(沪公发(2013)166号),有效期延期至2023年7月31日。
看到投靠落户的延期通知规定很多朋友是不是心里放下了一块石头了呢?那么我们一起再来回顾一下关于投靠落户的规定吧!
你要问我问啥一遍遍的科普落户政策,
因为我怕新关注的朋友,
对政策不够了解,
耽误了落户的机会吖!
投靠类落户主要有三类:夫妻投靠、子女投靠、老人投靠。
具体要求如下:
1. 夫妻投靠
(一)外省市人员(指农业户口和非农业户口的无业人员,下同)与具有本市家庭常住户口的居民(指在本市已登记常住户口满10年)依法办理婚姻登记满10年、年满35周岁,可准予其在配偶户口所在地落户 。
(二)外省市少数民族及归侨、归侨子女、华侨子女与具有本市家庭常住户口的居民(指在本市已登记常住户口满7年)依法办理婚姻登记满7年,可准予其在配偶户口所在地落户。
(三)外省市人员与本市残疾居民依法办理婚姻登记满5年,可准予其在配偶户口所在地落户。
2. 子女投靠
(一)外省市人员与本市常住户口居民(指在本市具有登记常住户口满5年)依法办理婚姻登记后,符合本市计划生育政策规定生育的未成年子女(16周岁以下或普通高中就读学生,下同),已随外省市父(母)办理出生登记,现要求投靠本市父(母)户口的,可准予在父(母)户口所在地(家庭户,且不因投靠落户使家庭人均住房面积低于市政府规定的住房困难标准。下同)落户。
(二)原由本市经动员、分配去外省市工作现已被批准回沪落户的人员,其生育的子女从未就业、未婚未育、实际生活基础长期在本市、年龄不超过25周岁的,可准予在父(母)户口所在地落户。
(三)经市教委批准已在本市落户的高校毕业生,其符合本市计划生育政策规定生育的未成年子女在沪居住生活的,可准予在父(母)户口所在地落户。
(四)本市常住户口居民收养外省市小孩,经审核符合《中华人民共和国收养法》规定,依法办理《收养登记证》后随父(母)在沪共同居住生活满5年以上且未成年的,可准予在养父(母)户口所在地落户。
3. 老人投靠
(一)经动员分配去外省市工作的原本市常住户口人员,现已按国家法定年龄退休,并已享受社会保险待遇,要求回沪投靠子女的,可准予其在子女户口所在地落户。如系未生育或未领养过子女,本市亲属(父母、兄弟姐妹)愿意接受的,可准予其在本市亲属户口所在地落户。
(二)原本市常住户口人员因其他原因去外省市工作的,现已按国家法定年龄退休(夫妻双方须同时符合规定年龄),并已享受社会保险待遇的,要求返沪投靠本市子女的,可准予其在子女户口所在地落户。

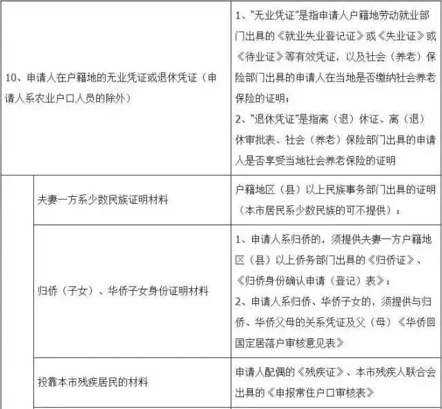
申办夫妻投靠落户材料清单如下:







夫妻投靠落户申请流程如下:

1.徐汇公安分局户政接待窗口
地址: 徐汇区/番禹路865号
联系方式: 23037132
办理时间: 周一至周六8:30-17:00
2.青浦公安分局户政接待窗口
地址: 青浦区/外青松公路6189号
联系方式: 69714191
办理时间: 周一至周六8:30-11:30;13:30-17:00
3.崇明公安分局户政接待窗口
地址: 崇明县/翠竹路1501号2楼
联系方式: 39360053
办理时间: 周一至周六8:30-11:30;13:00-17:00
4.静安公安分局户政接待窗口
地址: 静安区/胶州路415号
联系方式: 22177650
办理时间: 周一至周六8:30-17:00
5.闸北公安分局户政接待窗口
地址: 闸北区/天目中路578号二楼
联系方式: 22040557
办理时间: 周一至周五8:30-11:30;14:00-17:00
6.浦东公安分局户政接待窗口
地址: 浦东新区/合欢路2号(边境证、准迁证)、浦东新区云山路1500号(户口咨询)
联系方式: 合欢路22045072、云山路22045660
办理时间: 合欢路:周一至周五9:00-11:30;13:30-16:30 云山路:周四9:15-11:30;14:00-16:00
7.杨浦公安分局户政接待窗口
地址: 杨浦区/平凉路2057号
联系方式: 22170616
办理时间: 周一至周五8:30-11:30;13:30-17:00
8.嘉定公安分局户政接待窗口
地址: 嘉定区/嘉戬公路118号
联系方式: 69989126
办理时间: 周一至周六8:30-11:30;13:30-16:30
9.宝山公安分局户政接待窗口
地址: 宝山区/铁通路516号(准迁证、边境证)、宝山区克山路199号(户口咨询)
联系方式: 铁通路:56604991;克山路:28950083
办理时间: 铁通路:周一至周六8:30-11:00,13:30-17:00;克山路:每周二、四8:30-11:30
10.长宁公安分局户政接待窗口
地址: 长宁区/威宁路201号接待大厅
联系方式: 23039194
办理时间: 周一至周五8:30-11:30;13:30-17:00
11.普陀公安分局户政接待窗口
地址: 普陀区/大渡河路1913号
联系方式: 22049520
办理时间: 周一至周五8:30-11:30;13:30-17:00
12.松江公安分局户政接待窗口
地址: 松江区/中山东路290号
联系方式: 24066719
办理时间: 周一至周五8:30-11:30;13:30-17:00
13.虹口公安分局户政接待窗口
地址: 虹口区/大连路839弄2号3楼
联系方式: 23032564
办理时间: 周一至周五8:30-11:30;13:30-17:00
14.黄浦公安分局户政接待窗口
地址: 黄浦区/河南南路660号
联系方式: 23034270
办理时间: 周一至周六8:30-17:00
15.上海市公安局人口管理办公室
地址: 黄浦区/福州路185号
联系方式: 22023922
办理时间: 周一至周五9:00-11:30;13:30-17:00
16.本市各公安派出所户籍受理窗口
地址: 徐汇区/ 等本市各公安派出所户籍窗口
联系方式: 962110
办理时间: 市区派出所:每天8:30—20:00;郊区派出所:每天8:30—16:30
17.闵行公安分局户政接待窗口
地址: 闵行区/莘建东路201号
联系方式: 34120842
办理时间: 周一至周五8:30-16:30
18.奉贤公安分局户政接待窗口
地址: 奉贤区/解放东路58号(临时居民身份证、边境证)、八字桥路676号(户口咨询、准迁证)
联系方式: 33611510
办理时间: 解放东路:周一至周五8:30-11:30;八字桥路:周一至周五13:30-17:00
19.金山公安分局户政接待窗口
地址: 金山区/石化蒙源路110号
联系方式: 37990110*65296
办理时间: 周一至周六8:30-11:00;14:00-16:30
(审批材料在传递途中的、审批部门作补充调查的、需申请人重新补充证明材料的等情况除外):
1、派出所自受理申请材料之日起15个工作日;
2、分(县)局应自收到派出所上报的审批材料之日起30个工作日;
3、市局自收到各分(县)局上报的审批材料之日起20个工作日。
落户上海公众号